跨界鼻祖?这家企业一路"狂飙",又在光伏中出圈了!

来源:光伏盒子、南方周末记者、通威公告
发布时间:2/8/2023 9:19:38 AM
他,是光伏界最会养鱼的大佬,水产届最懂光伏的大佬。
刘汉元早年从事的老本行是水产养殖,跟鱼结下了不解之缘。



1983年,刘汉元从四川水产学校毕业,作为一名渔场技术员,喜欢琢磨养鱼技术的他,试验出“渠道网箱式流水养鱼”技术。年仅20岁便创造了四川省养鱼的高产纪录,名声大噪,之后顺势做起了水产饲料生意,开启了通威传奇一般的商业征程。



(水库网箱养鱼)

当时,大大小小的养鱼网箱开始出现在四川的各个河湖沟渠,由点到面、呈蓬勃发展之势,20世纪80年代的四川、乃至中国水产行业因为这小小的网箱,重新焕发生机。后来,在紧要关头还救了通威一命,那是后话了。

黎明前的黑暗

公司越做越大,2004年,通威股份在上交所挂牌上市。事实上,不少企业上市之后都会跨界拓展一些其他业务。不同之处在于,有的企业选择保留、夯实主业,而有的企业则选择剥离主业,去追逐一些“风口”、“热门”。刘汉元属于前者。他想,“农牧板块单独上市后,又做些什么新业务呢?”。



2006年,刘汉元最终决定入场光伏,并选择了投资大、利润高的硅料板块。跨界必然引来质疑,“饲料和多晶硅?在外人眼里是八竿子打不着!”
2008年,美国金融危机席卷全球,随后,欧盟又下了狠招,“双反”政策一出,国内一大批光伏破产倒闭,包括一些小手工作坊,也不乏一些巨头,国内光伏行业坠入谷底。



活下来成为了当时光伏企业的最终目标,毕竟,只有先“活下来”,才有希望“活下去”!而在这场危机之中,通威活了下来。原因就是其农牧板块的利润持续稳定,救了光伏业务一命。

在刘汉元看来,“有100块钱的调动能力,拿出三五十块去做风险领域的投资。”在农业板块的支撑下,通威渡过了最为艰难的几年。

当时,光伏这个坑究竟有多深?谁都不知道。留下还是放手,对不少光伏企业来说是个艰难的抉择。最后,刘汉元还是选择相信光伏行业的未来,熬过极致的黑暗,迎来了黎明的曙光。

硅料、电池片双龙头

2013年,“双反”告一段落,国内开始兴起了光伏电站的建设热潮,在政府的推动下,光伏电站的装机直接带动了整个光伏产业的发展。2014年,中国光伏发电量同比增长超过200%。



刘汉元自然也注意到这个趋势。在他的主导下,通威收购合肥赛维,成立通威太阳能,进入光伏电池片制造环节,开创“渔光一体”的发展模式,切入了电站终端。

2016年,中国新一轮新能源政策实施,市场逐步回暖,通威开启了无限风光、一路狂飙的新时期。随后几年间,通威不断加码硅料产量,直至成为全球最大的硅料生产企业,业内硅料、电池片双龙头。

开启狂飙时期

从农业到新能源,从硅料到电池片,通威风头一时无二,在“拥硅为王”的时代,通威成为光伏行业最能赚钱的霸主。

2021年,通威股份多晶硅产量10.93万吨,位居全球第一,中国市场占有量为22%。其硅料业务营收187.61亿元,毛利率达66.69%,成利润增长主体,远超其他业务。



(2021年年度报告节选)

显而易见,光伏产业链利润最“吸金”的环节仍集中于上游。然而,世间最痛苦的事莫过于:眼睁睁看别人赚钱。

随着硅料价格飙升,备受上游原材料与下游电站业主“夹板气”的组件企业盯上了多晶硅业务,摆脱依赖,解决痛点,坐拥硅料成为了越来越多组件企业的选择,

试图打破平衡,独自迈向上游的组件企业,让通威感受到了危机感。换个角度看,危机感也是企业成长发展的重要动力。

站在风口浪尖

2022年对于通威来说是极不平凡的一年,2022年下半年开始,通威被推上风口浪尖的当口,原因就是其入场了竞争更为激烈的组件业务,并以低价屡次中标。



通威早就拥有硅料、电池片双龙头的天然优势,刘汉元真的没想过布局组件业务吗?

对此,刘汉元透露,之前公司不断有人提出布局组件业务,但他全否了,直到2022年,一个伙伴企业的变化使他终于改变了想法。

在这个时代,似乎没有永远的朋友,也没有永远的敌人,只有永远的利益。

同年8月,通威宣布加速组件业务布局,其组件扩产规划迅速落地,全面推进其光伏产业垂直一体化进程,此后陆续拿下多个央国企组件招投标项目。(详见文章→2022年通威中标组件规模超8GW)

据公开信息,2022年通威组件产能达14GW,预计2023年底组件总产能将达80GW。拥有硅料、电池片双龙头优势近乎等于拥有成本和市占优势,先进的技术、运营、资金无疑都为通威组件业务的快速发展奠定了坚实的基础。

在军事上有一句话:三分战略,七分执行。在刘汉元眼里,通威入场组件是对企业组织和管控能力的一个考验,“整合以后,要形成一个物理空间最短,交易成本最低,规模最集中,优化程度最高的产业链”。

业绩水涨船高

抓好每个环节,走实每个步骤,业绩自然会水涨船高。

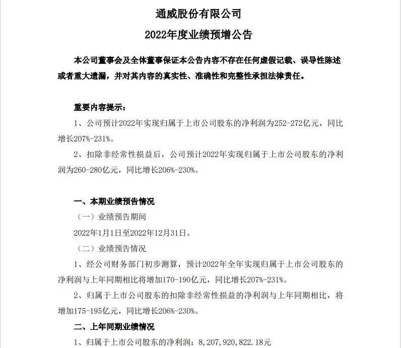
2023年1月19日晚间,通威发布2022年度业绩预增公告,预计2022年实现归属于上市公司股东的净利润为252-272亿元,较上年同期将增加170-190亿元,同比增长207%-231%。



2023,跨越,再跨越

央视财经频道2023开年“对话”特别节目,汇聚了中国经济的领军企业家,信息量巨大,备受关注,刘汉元的身影就在其中。



视频中,谈及规划目标时,刘汉元表示,2023年,通威在高纯晶硅环节有两个20万吨项目在建,电池片环节有50GW项目在同步推进,组件环节的盐城、南通、金堂项目也在加快建设。

从三头在外到世界第一,从一无所有到应有尽有,有一种创造,叫中国光伏。从幼苗萌发到昂首阔步,从被人嘲讽到纷纷赞叹,有一种骄傲,叫通威集团。也许我们这一代人,正在见证一个行业的崛起,中国光伏行业的攀登,永不止步;未来几何,让我们拭目以待!

【本文不涉及影视剧,不包含对社会价值观的映射,请按照原创要求严格转载内容】
注意:本文由光伏盒子进行编辑整理,转载请注明出发、作者和本文链接。
  • 光伏盒子
光伏盒子
光伏盒子

扫码关注光伏盒子公众号

合作伙伴